电解电容故障分析-爆炸篇

日期:2026-01-30 | 人气:375

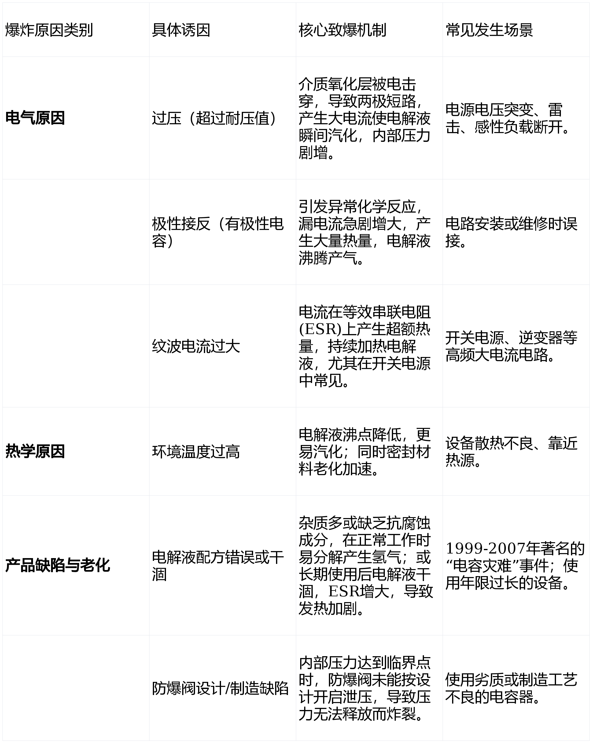
电解电容爆炸确实是个需要严肃对待的问题,它背后是电、热、化学等多方面因素的共同作用。为了让你能快速把握核心要点,下面这个表格梳理了导致爆炸的主要原因、内在机制和典型场景。